Suppressing dead-time effect in current-controlled three-phase PWM inverters by using virtual inductor
2018 IEEE Applied Power Electronics Conference and Exposition (APEC)
Adinda Ihsani Putri
3/8/20181 min read


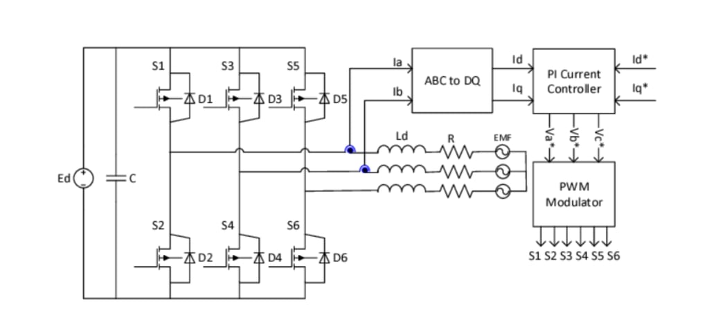
This paper proposes a virtual inductor concept to suppress the dead-time effect in current-controlled three-phase PWM inverters. Virtual inductor is an additional control algorithm that mimics the behavior of inductor as if there is a real inductor connected to the circuit. As the inductor is a virtual inductor, we have no problems of cost, size and efficiency. Moreover, the virtual inductor can be designed in such a way so that only the disturbance signals, such as dead-time effect, are affected. Simulated and experimental results are included to show the effectiveness of the proposed virtual inductor in suppressing the dead-time effect.
Source :
https://ieeexplore.ieee.org/document/8341115
Copyrights © 2024 ECONOVA all rights reserved.